suncitygroup太阳成集团(中国)-官方网站
设为首页
加入收藏
首页
学校首页
学院首页
学院概况
学院简介
学院领导
机构设置
学院委员会
党建工作
制度汇编
理论学习
党员发展
师资队伍
教师名录
教授风采
博士名录
本科教育
专业介绍
教学研究
本科生教学成果奖
研究生教育
学科介绍
太阳成集团网址,太阳集成suncity官网
研究生招生
研究生培养
研究生苑
研究生教学成果奖
科学研究
科研平台
科研项目
学术交流
评估认证
团学工作
团学机构
团学动态
资助工作
学子风采
校友工作
杰出校友
毕业合影
团学工作
团学机构
团学动态
资助工作
学子风采
团学机构
当前位置:
首页
>>
团学工作
>>
团学机构
>> 正文
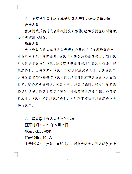
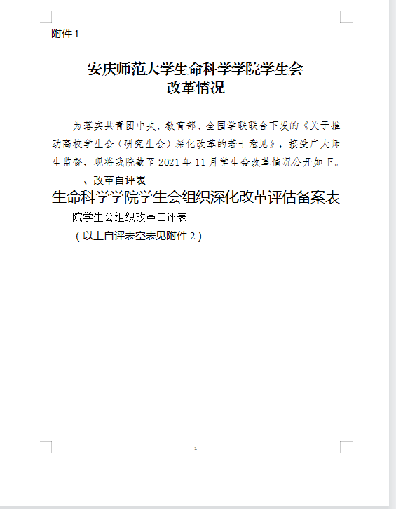
太阳成官网生命科学学院学生会改革情况的公示
发布日期:2021-11-22 作者: 来源: 点击:
【
关闭
】